A Portos do Paraná integrou diferentes áreas da empresa, contratadas e órgãos externos em um simulado de atendimento a emergência, no Porto de Paranaguá. O cenário do exercício, nesta terça-feira (7), foi de vazamento de óleo combustível de uma draga, com fauna atingida.
O benefício do exercício, como destaca João Paulo Ribeiro Santana, diretor de Meio Ambiente da Portos do Paraná, é testar todas as áreas de atuação e atendimento da empresa. “Isso nos faz estarmos preparados para uma eventual situação em situação real”, diz.
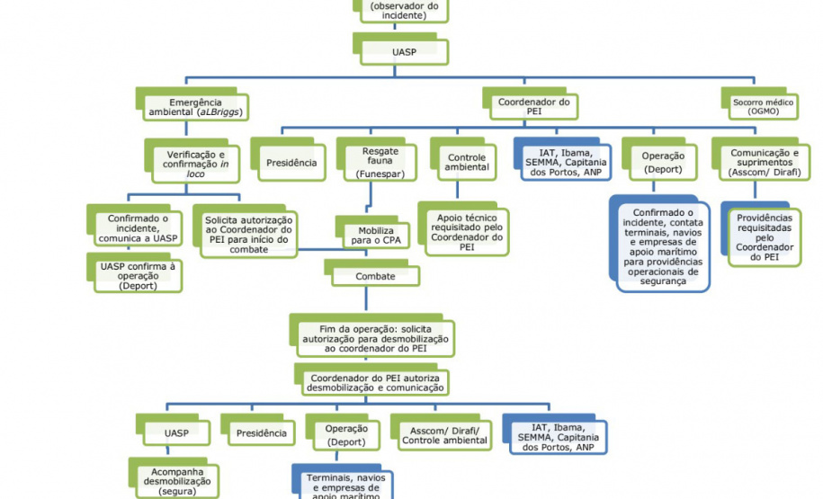
Os protocolos e os fluxos que devem ser seguidos estão estabelecidos nos planos de emergência, nesse caso o plano de emergência individual (PEI). Os equipamentos estão de prontidão, assim como as equipes, 24 horas em localização privilegiada, na faixa primária do Porto de Paranaguá.
Uma das metas da Diretoria de Meio Ambiente é fazer exercícios simulados não só envolvendo o PEI da empresa pública, mas também envolvendo o Plano de Área e as equipes de atendimento individual de cada signatário.
EXERCÍCIO – O exercício desta terça-feira (7) foi feito sob condições adversas: com bastante vento e chuva. Visando simular o atendimento mais próximo possível da realidade a equipe operacional da empresa de prontidão não estava previamente preparada e os tempos de mobilização e resposta dos diversos agentes envolvidos – internos e externos – foram cronometrados.
“A proposta foi utilizar uma hipótese acidental de responsabilidade direta da Portos do Paraná”, disse o gerente de Meio Ambiente, Thales Schwanka Trevisan. “Foi um simulado completo de resposta, testando toda a capacidade de atendimento que temos buscado executá-lo no menor tempo possível, mas dentro do que preconiza a Resolução Conama nº 398/08, referência dessa área”.
A atividade analisa os fluxos de comunicação interno e externo, além da capacidade e celeridade de atendimento da empresa de prontidão e atuação de todas as entidades envolvidas em um incidente com vazamento de óleo.
Por volta das 7h20, simulando o óleo, bambolês foram lançados ao mar, próximo ao píer de inflamáveis, na região onde a draga está localizada. Um modelo artificial para representar o animal atingido pelo combustível foi afixado a uma dessas estruturas.
A partir de então, começou todo o fluxo de comunicação previsto no Plano de Emergência Individual (PEI). “Somos acionados, fazemos o acionamento da empresa de prontidão que faz, inicialmente, uma averiguação para constatar se realmente houve um vazamento”, explica Trevisan.
Constatado o vazamento, o plano é efetivamente acionado. Uma pessoa assume o comando e é feito o trabalho de combate ao incidente, que envolve os diferentes setores. “Após o combate do vazamento, fazemos uma reunião pós-simulado para discutirmos, com todos os entes envolvidos, quais foram as falhas e o que podemos fazer para estarmos melhor preparados”, acrescenta o gerente.
FLUXO – Como lembra o coordenador de Fiscalização e Controle de Emergências, Rafael Salles Cabreira, comandante do exercício simulado, o primeiro contato a ser feito, em caso de acidente, é com a Guarda Portuária, responsável por todas as demais comunicações internas do Porto. “Qualquer pessoa que avistar, a exemplo do nosso exercício, uma mancha de óleo deve comunicar imediatamente a Guarda Portuária pelo telefone 3420-1305”.
O PEI, como também destaca o coordenador, está disponível na página de Meio Ambiente da Portos do Paraná.
PARTICIPAÇÃO – A ação, prevista no cronograma do Plano de Emergência Individual (PEI) do porto, foi planejada pela Diretoria de Meio Ambiente. Internamente, também envolveu a Guarda Portuária, a Diretoria de Operações e a Gerência de Comunicação da empresa pública durante a execução do simulado.
Ainda participaram do exercício a AlBriggs, empresa contratada para defesa ambiental (responsável pelo Centro de Prontidão Ambiental instalado na faixa primária); e a equipe técnica do convênio técnico, científico, operacional e financeiro com a Universidade Estadual do Paraná (Unespar) e a respectiva Fundação de Apoio ao Desenvolvimento (Funespar) para atendimento à fauna oleada.
Entre os órgãos externos envolvidos no simulado, estavam a Coordenadoria da Defesa Civil do Governo do Estado, Capitania dos Portos, além dos órgãos ambientais federal (Ibama) e estadual (IAT) e da praticagem, que também foram comunicados da ação.
Este foi o primeiro e único simulado de atendimento a emergência ambiental envolvendo vazamento de óleo realizado no ano, devido às restrições impostas pela pandemia.











































